DASHBOARD
Event
Ketersediaan Ruang
Daftar Peminjaman Ruang
Login
Informasi View
Informasi detail
Back to Info
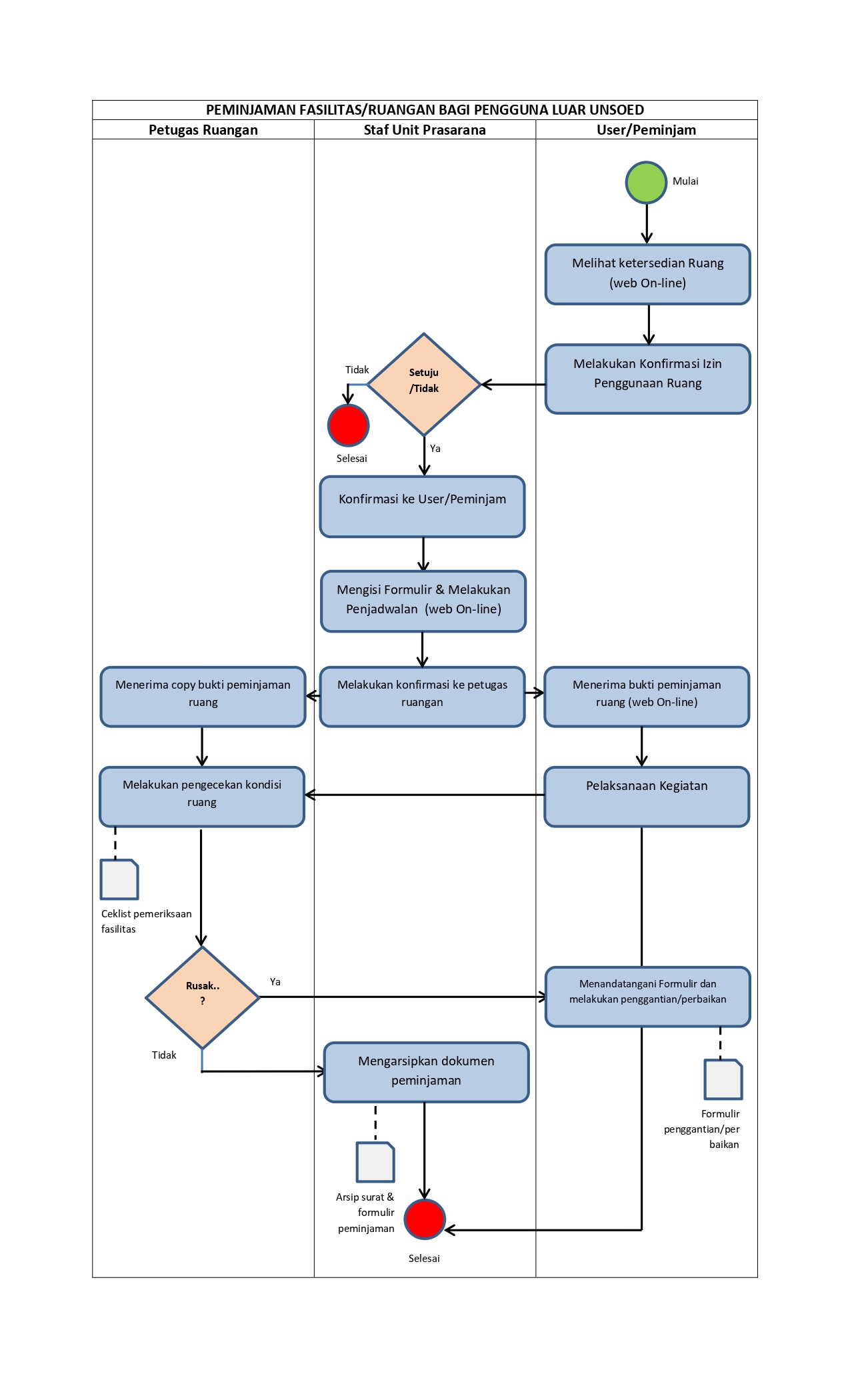
Prosedur peminjaman ruang/fasilitas kampus bagi Eksternal